首页
教育动态
政策文件
教育资源
课题活动
书香校园
项目案例
体验中心
关于我们
联系我们
首页
>
新闻资讯
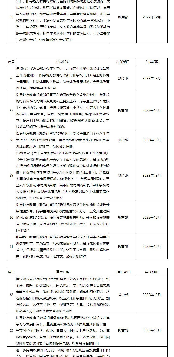
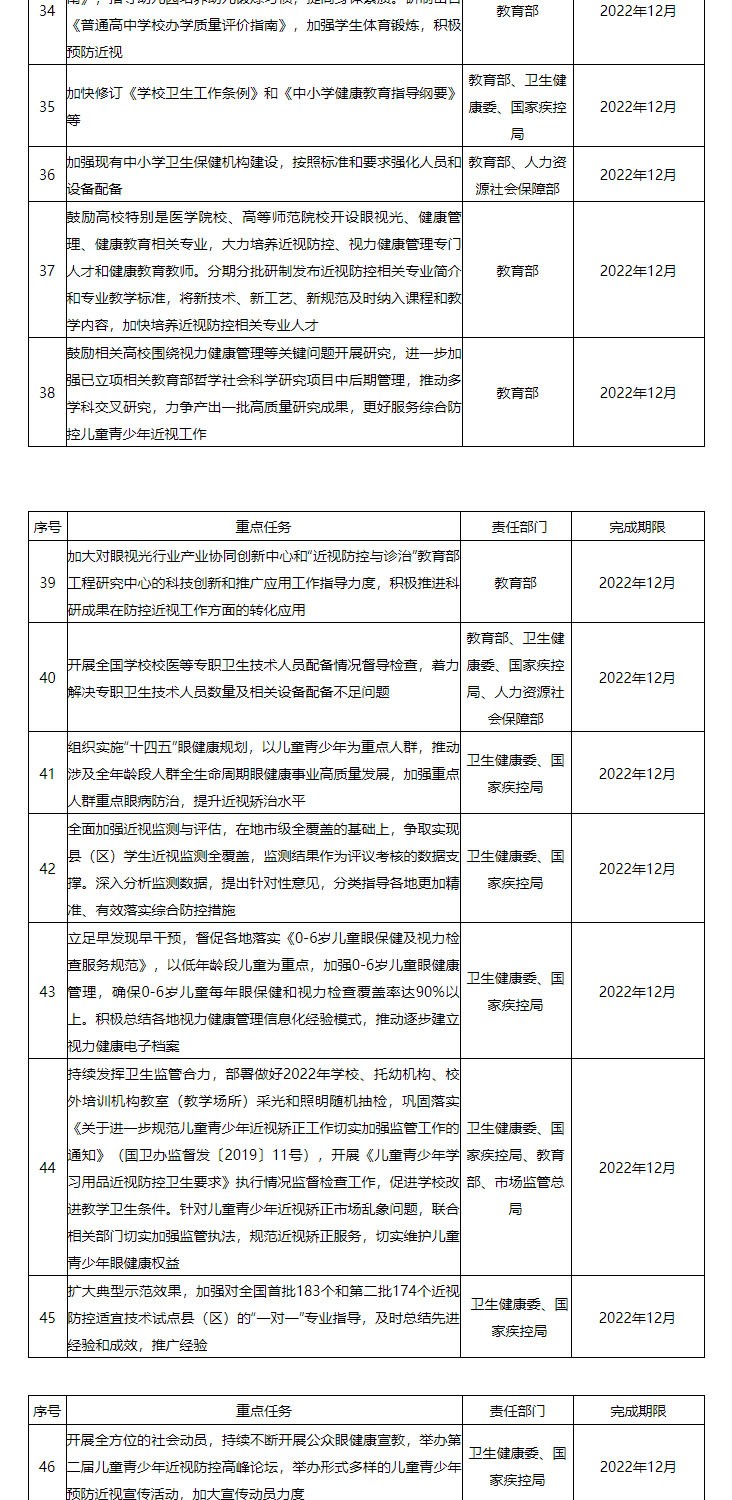
教育部印发《2022年全国综合防控儿童青少年近视重点工作计划》
时间:2022-04-14
阅读人数:1008
上一篇
安徽省普通高中通用技术实验室装备规范(试行)
下一篇
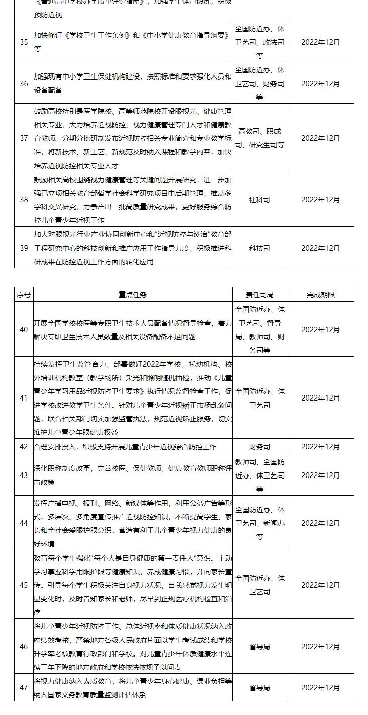
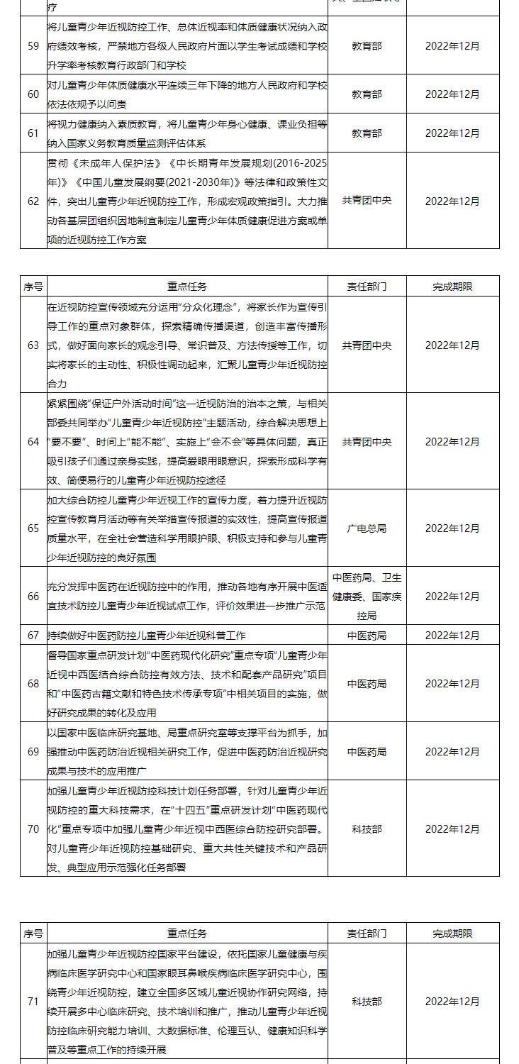
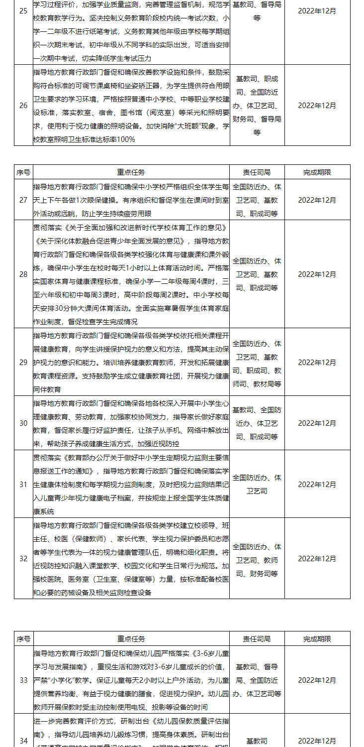
中共安徽省委教育工委 安徽省教育厅2022年工作要点